关于我司参与2024年山西省技术发明奖项目的公示
2024-12-09
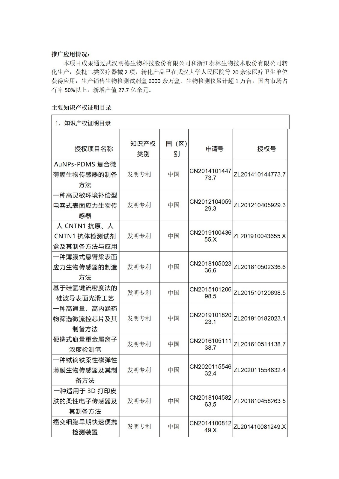
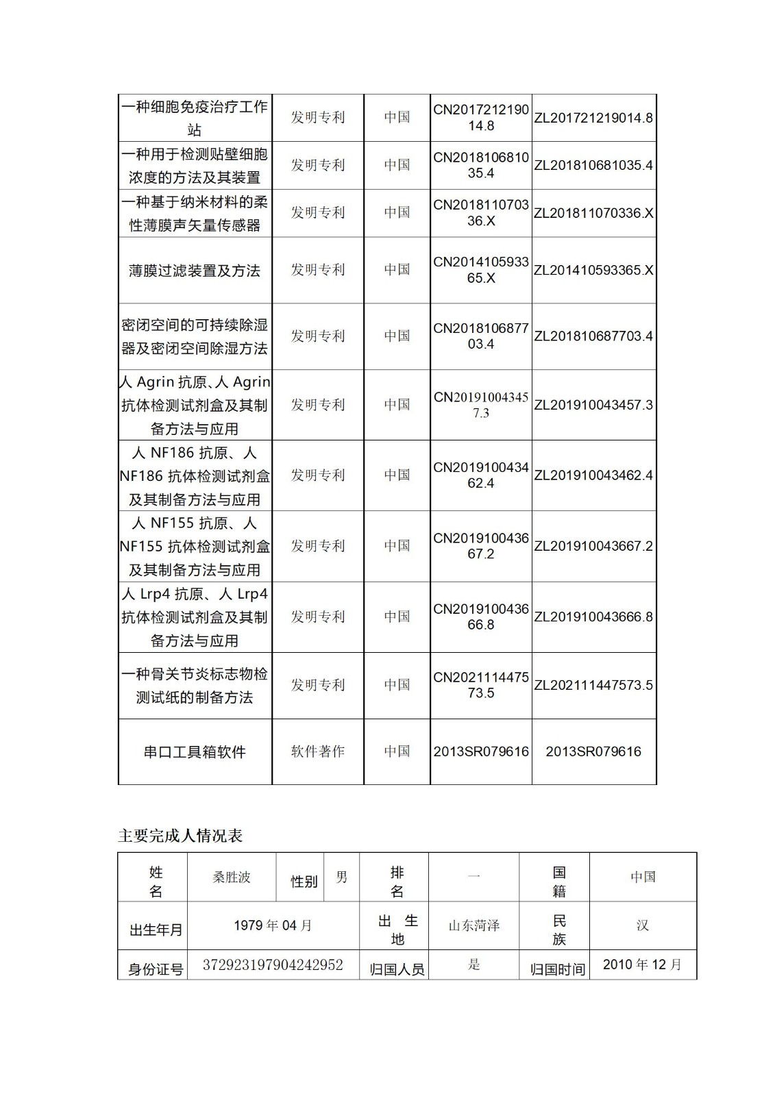
根据山西省科学技术厅关于山西省技术发明奖提名工作的相关规定,浙江泰林生物技术股份有限公司、太原理工大学、武汉明德生物科技股份有限公司合作研发的科技成果“体外诊断生物传感系统的创制与应用”拟提名2024年度山西省技术发明奖一等奖,现予以公示。公示期2024年12月09日至2024年12月15日。









